
由于手持设备产品飞速发展,其产品功能也越来越多,所需能耗也越来越大,这就要求电池容量也随之越来越高,安全隐患成为高容量锂电池产品需要克服的最大一个问题。我司严格按照国际安规标准来做具有针对性的设计方案,针对各个安规认证所开发的双重保护锂电池方案如:双保护IC+MOS+FUSE或保护IC+MOS+PTC/BREAK方案符合国际安规如:UL、CE 、TUE、PSE、CB、GB。。。等认证标准,手持测绘仪最终产品以安全性为第一准则,可做到:1、任意形状化,2、高能量密度,3、双重保护,安全性能好,4、薄且轻,5、货源充足。
设计要求:
一、电池设计要求:
根据产品规格和客户的要求,设计与主机配套的手持设备电池组,将高容量电芯、 安全双重保护性能集成到解决方案中去。
二、手持测绘仪电池设计方案:
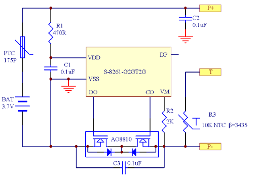
1)保护板(PCM):主要是对可充电高容量电池组进行设计的保护线路,由于锂电池本身的化学特性,需要提供过充、过放、短路、过流及过温等保护功能,以避免引起燃烧、爆炸等危险。
2)保护IC(Protection IC):设计方案的主要保护功能芯片,对电芯进行过充、过放、过流、短路等功能的在线时时监测。使电芯在安全、稳定、高效的范围内工作。
3)过流保护片(PTC):主要针对二次保护功能设计。PTC可恢复温度保险丝具有过流保护、自动恢复双重功能。电池产品里的PTC可以防止电池高温放电和不安全的大电流发生。
4)锂电池:聚合物705056P锂离子电芯。
5)场效应管(MOSFET):MOSFET管,在保护电路中起开关作用。
6)电池组封装:胶壳音波封装。
设计原理图
电芯图片(供参考,以实际尺寸为准)
电池实物图:



分容测试
生产设备
研发设备
测试设备
生产组装