
产品名称:3.7V 数据采集器消费电子锂电池
电芯类型:松下 18650 3.7V 2600mAh
组合方式:18650 1S2P
电压容量:3.7V 5200mAh
主要保护功能:过充、过充、过流、短路、温度、均衡等功能
应用范围:消费电子类锂电池组,如:电子数码、打印机无线设备、便携式产品、应急照明、对讲通讯、安防监控等
| 序号 | 项目 | 参数 | |
| 1 | 标称电压 | 3.7V | |
| 2 | 额定容量 | 5200mAh(0.2C放电) | |
| 3 | 持续工作电流 | ≤10.4A | |
| 4 | 过流保护值 | 20.8-26A(可调节) | |
| 5 | 适合设备功率 | ≤39W | |
| 6 | 过充保护电压 | 4.250±0.025V/Cell(可选用) | |
| 7 | 放电保护电压 | 2.50±0.05V/Cell(可选用) | |
| 8 | 充电模式 | 恒流恒压 | |
| 9 | 最大充电电压 | 4.225-4.275V | |
| 10 | 充电电流 | 0.2C-0.5C | |
| 11 | 充电温度 | 0~45℃、45~85%RH | |
| 12 | 放电温度 | -20~55℃、45~85%RH | |
| 13 | 储存温度和湿度范围 | 短期:一个月以上 | -20~+55℃、45~85%RH |
| 中期:三个月以上 | -20~+45℃、45~85%RH | ||
| 长期:一年以内 | -5~+20℃、45~85%RH | ||
| 14 | 外形尺寸 | 高度 | 参考样品 |
| 长度 | 参考样品 | ||
| 厚度 | 参考样品 | ||
| 15 | 重量 | ≤115g | |
主要优势:
电池组安全稳定、循环寿命高,符合低碳、环保价值理念
电池内置PCM保护系统,具有多重保护功能, 保护系统(PCM/BMS)全部采用日本和美国最先进的芯片。
电芯材料有LiCoO2(钴酸锂)、LiMn2O4(锰酸锂)、 Li-Ni-Co-Mn-O(三元材料)、LiFePO4(铁锂)可供选用。
全部采用进口的三洋、索尼、松下、三星、LG原装电芯和国产名牌电芯作为组合单元,保证了电池组的一致性、稳定性、安全性。
可进行多并多串的组合和电池模块化智能设计。
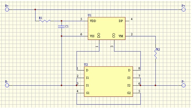
保护板原理图:



分容测试
生产设备
研发设备
测试设备
生产组装