
电丰技术是专业生产北斗卫星导航系统电池、锂电池、锂电池组等厂家,自从北斗卫星导航系统手持设备开发以来,我司做了对北斗卫星导航系统手持设备电池的开发,适合车载使用,并已经推向市场,使此产品处于同行业的前沿。保证系统的稳定使用。
电池有如下特点:
电池持久续航-容量高、充放电性能平稳、良好的循环寿命、高低温性能良好、具有过充电保护性能、过放电保护性能、短路保护、抗震能力强。
北斗卫星导航系统电池
电池类型:锂离子电池
电池参数:18650/2150mAh/7.4V
电芯型号:三星SAMSUNG ICR18650-22P/2150mAh/3.7V
标称容量:2150mAh
负载电压:≥7.2V
内阻:≤150mΩ
标准充电电流:430mA
标准放电电流:430mA
放电截止电压:5.5V
工作温度:充电0~+45℃ 放电:-20~+60℃
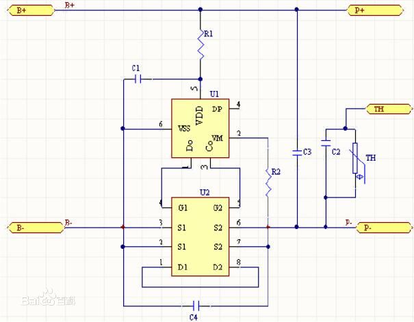
FUSE保险丝过流保护:主要针对二次保护功能设计,可以防止电池不安全的大电流充放电发生
保护板原理图:
电池组:
电池成品:



分容测试
生产设备
研发设备
测试设备
生产组装