
一、设计要求:
由于平板电脑属于便携式电子产品,其功耗比较大,一般电池续航时间小于5H,电池厚度必须比较薄、循环长、安全性高、容量密度高等优点。因其一般情况属于户外或不在家中采用充电器供电,那么我司在设计与平板电脑相匹配的智能电池组,必须将与主机能通信的电量计和锂电池保护电路集成到电池中,无论用户在家中采用充电器给平板电脑供电还是在户外其它地方使用内置电池供电,电量计量电路都能精确地告知使用者电池的电量状况。
二、设计参数要求:
1.采用国内或进口优质聚合物电芯(5159115-2S1P/3800mAh/3.7V)。
2.高精度锂电池保护电路。采用国际高精度工业级进口保护芯片,确保过充,过放,短路,过流等能在各种恶劣环境下能长期无故障工作.保护电路原理图如下:
保护板原理图
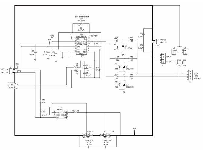
3.采用先进的SBS协议智能电量计量管理方案,通过SMBUS接口向主机传达精确的电池电量信息,原理图:
4.采用9拼MIN连接端子,正负极电流回路采用3线并联输出减少导引内阻,确保平板电脑 大电流输出时减小导线所产生的压降.输出插头定义123拼为:P+、4拼为:SMBC、5拼为:SMBD、6拼为:NTC、789拼为:P-
5.采用日本进口6安大电流低内阻可恢复过流保护片(BREAKER ),可恢复过流保护片(BREAKER )具备温度和过流及保护功能,当电流达到6A或温度达到80°度时,可恢复过流保护片(BREAKER )起作用。当温度下降时,过流保护片恢复正常工作。
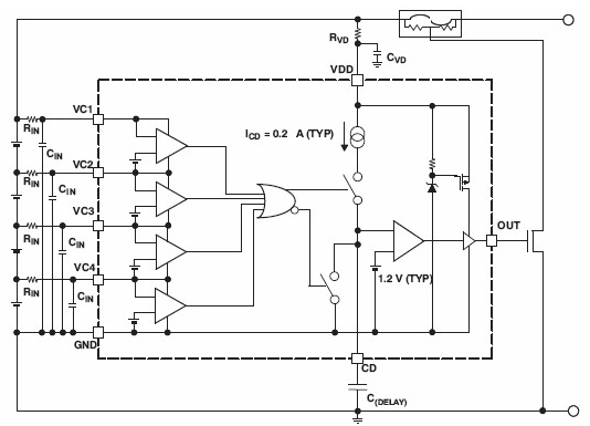
6.根据锂电池锂离子的安全特性,在保护电路中特定加入了锂电二次保护电路,针对常规保护电路失效后,通过二次保护电路检测电池电芯电压,当电池组某一电芯电压高于二次保护电路设定电压时,通过二次保护电路控制串接在电流回路中的温度保护器件动作进行切断电流回路,确保电池组不被充电过压而引起的爆炸或其它安全事故。
原理图:



分容测试
生产设备
研发设备
测试设备
生产组装