
手机电池由三部分组成:电芯、保护电路和外壳。当前手机电池一律为锂离子电池(简称锂电池),正极材料为钴酸锂。标准放电电压3.7V,充电截止电压4.2V,放电截止电压2.75V。电量的单位是Wh(瓦时),因为手机电池标准放电电压统一为3.7V,所以也可以用mAh(毫安时)来替代。
手机电池是带有一个保护板的.这个保护板在具备条件时会自动断电
A.过充保护.也就是电池充满了就会自动停止充电。
B.过放保护.也就是电池用到了3.2V就会自动停止放电。
C.短路保护.也就是电池不小心短路就会自动断开连接。
智能手机锂电池主要参数
方案编号:LLAQ1202-01
组合方式:803450-1S1P+PCM
标称电压:3.7V
标称容量:1420mAh
标准放电电流:0.2C
最大放电电流:0.5C
工作温度:
充电:0-45℃
放电:-10-55℃
储存温度:23±5℃
产品尺寸:MAX 8.2×35×51mm
重量:约25g
成品内阻:≤160mΩ
保护参数:
过充电保护电压:4.275±0.025V
过充保护恢复电压:4.075±0.05V
过放保护电压:3.00±0.05V
过放保护恢复电压:3.00±0.10V
放电过流保护电流:1.5-4A
外形结构图
电芯图片:
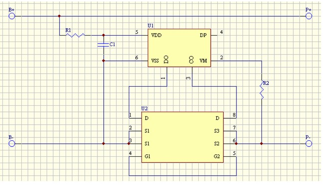
保护板 原理图
主要特点:
高容量:≥原装电池标准容量
电丰手机电池以原装电池标准容量为设计容量的最低限值,保证每款手机电池的容量都等于或超过原装电池。电丰部分高容量特种电池与原装标准电池厚度相差无几,但电池容量比原装电池标准容量大50%~100%。
高循环寿命:>500次
《中华人民共和国通讯行业标准·移动通讯手持机电源技术要求和实验方法》规定电池的循环使用寿命不少于500次。KAYO手机电池循环使用寿命高达500次以上,超过国家标准不少于500次循环的规定。
电芯综合性能好
电芯的综合性能主要包括电芯的内阻和电芯的放电性能。电芯综合性能越好,手机电池质量越好。电丰手机电池的电芯综合性能达到国际先进水平。
保护电路功能完善
根据电池特性度身订做的保护电路,确保电芯处于正常工作状态。
| NOKIA手机电池/NOKIA Mobile Phone Batteries | |||
| MAXTAR Model | Model | Capability | Applicable Phone model |
| K-BL-4S | BL-4S | 860 | 2680/ 2680S/ 2608C/ 3600S/ 6208C/ 6280C/ 7100S/ 7610C/ 7610S |
| K-BL-5C | BL-5C | 1050 | 6030/ 6085/ 6086/ 6108/ 6130/ 6130I/ 6225/ 6230/ 6230I/ 6330/ 6263/ 6267/ 6268/ 6270/ 6555/ 6600/ 6630/ 6670/ 6680/ 6681/ 6682/ 6820/ 6822 /7600/ 7610/ E50/ E60/ N70/ N71/ N72/ N91/ N918G/ N-Gage/ 长虹A11A/ SL-A11A/ SL-A11A |
| K-BL-5B | BL-5B | 890 | 3220/ 3230/ 5070/ 5140/ 5140I/ 5200/ 5208/ 5300/ 5320XM/ 5500/ 6020/ 6021/ 6060/ 6070/ 6080/ 6120C/ 6121C/ 6122C/ 7260/ 7360/ N80/ N90/ 阿尔卡特OT-S680/ TCLM328A |
| K-BL-5CT | BL-5CT | 1050 | 5220/ 5220XM/ |
| K-BL-4CT | BL-4CT | 860 | 5310/ 5310XM/ 6600F/ 7210C/ 7210S/ 7310C |
| K-BL-5J | BL-5J | 1320 | 5800/ 5800XM |
| K-BL-4D | BL-4D | 1200 | N97mini/N8 |
| K-BL-4C | BL-4C | 860 | 6100/ 1265/ 1325/ 2228/ 2650/ 2652/ 3108/ 3500C/ 6066/ 6088/ 6100/ 6101/ 6102/ 6103/ 6131/ 6125/ 6136/ 6170/ 6260/ 6300/ 6301/ 7200/ 7270 |
| K-BL-4B | BL-4B | 700 | 6111/ 1209/ 2505/ 2630/ 2660/ 2760/ 5000/ 6111/ 7070/ 7088/ 7370/ 7373/ 7500PRISM/ N75/ N76/ |
| K-BP-5M | BP-5M | 900 | 7390/ 5610XM/ 5700XM/ 5710XM/ 6110C/ 6220C/ 6110NAVIGATOR/ 6500S/ 7379/ 7390/ 8600LUNA |
| K-BP-5L | BP-5L | 900 | 7710/ 7700/ 9500/ E61/ E61-1/ E62/ N800/ N92/ |
| K-BL-6P | BL-6P | 830 | 7900/6500C/7900Prism/ |
| K-BL-5X | BL-5X | 600 | 8800/ 8860/ 8800SIROCCO/ N73I/ BL-5X/ BL-6X/ |
| K-BL-5BT | BL-5BT | 870 | 2600C/7510A/7510S/N75 |
| K-BP-4L | BP-4L | 1500 | E61i /6650 T-MOBILE/ 6790/ E61I/ E52/ E55/ E63/ E71/ E71X/ E72/ E90/ E95/ N97 |
| K-BP-6MT | BP-6MT | 1050 | N81/ E51/N82 / 6720C |
| K-BL-5K | BL-5K | 1200 | N85/N86 |
| K-BP-6M | BP-6M | 1070 | 3250/ 6151/ 6233/ 6234/ 6280/ 6288/ 9300/ 9300I/ N73/ N77/ N93/ N93S/ |
| K-BL-5F | BL-5F | 950 | N95/ 6210SI/ 6210N/ 6210S/ 6260S/ 6290/ 6710N/ E65/ N93I/ N95/ N96/ |
| K-BL-6F | BL-6F | 1200 | N95-8G/ N78/ N79 |
| K-BL-6C | BL-6C | 1150 | QD+/ QDA+/ 2110/ 2116/ 2125/ 2855/ 2865/ 3125/ 3252/ 3155/ 6012/ 6015/ 6015I/ 6016I/ 6019I/ 6152/ 6155/ 6165/ 6235/ 6255/ 6265/ 6275/ 6268/ E70/ |
| K-BL-6Q | BL-6Q | 970 | 6700/6700C |
| LG手机电池/LG Mobile Phone Batteries | |||
| MAXTAR Model | Model | Capability | Applicable Phone model |
| K-Ax275 | Ax275 | 500 | AX275A/LGIP-420A/AX275/AX271 |
| K-C636 | C636 | 670 | C636A/ LGTL-GBIP-830/ C636/ G632/ G635/ G639/ KG108/ KG208/ KG238/ KG248/ KX116/ KX166/ KX206/ KX236/ B2000 |
| K-G232 | G232 | 670 | G232A/ SBPL0076324/ G232/ G233/ G263/ F2300 |
| K-G650 | G650 | 670 | G650A/ BSL-58G/ LGG650/ G672/ G920/ G682/ G828/ LGTL-GKLP/ G822/ G262 |
| K-KF900 | KF900 | 950 | KF900 |
| K-KF390 | KF390 | 700 | KF390 |
| K-KC550 | KC550 | 880 | KC550A/ KC550/ KF690/ KF700/ LGKF690 |
| K-KE770 | KE770 | 700 | KE770A/ LGLP-410A/ AX271/ KE770/ KF510/ KG200/ KG238/ KG275/ KG276/ KG278/ KG300/ KG77/ KP320/ LX160 |
| K-KG198 | KG198 | 700 | KG198A/ LGLP-411C/ KG198 |
| K-KG298 | KG298 | 620 | \KG298A/ LGLP-G830/ KG298/ KG290/ KG129/ KX256 |
| K-KG328 | KG328 | 420 | KG328 LGKG328A/ LGLP-600/ KG320/ KG326/ KG328 |
| K-KG338 | KG338 | 670 | Kg338 LGKG338A/ LGLP-A1000/ KG338/ KW820/ VX6100/ VX3200/ VX3300/ VX3450/ VX4100/ VX4200/ VX4650/ VX4700/ VX5200/ VX5300/ VX8100/ VX8300 |
| K-KG70 | KG70 | 800 | KG70A/ LGLP-470A/ AX830/ KG70/ KG70C/ KE800/ KE970/ KF600/ KF750/ KF755/ KU970/ M280 |
| K-KG99 | KG99 | 620 | KG99A/ KE820/ KE850/ KE858/ (LGIP-A750) |
| K-KM380 | KM380 | 700 | KM380A/ KF750/ KF240/ KM380 |
| K-KM501 | KM501 | 500 | KM501A/ LGIP-530G/ KM501/ KG501 |
| K-KM710 | KM710 | 950 | KM710 |
| K-KP100 | KP100 | 700 | KP100A/ LGLP-430A/ KP100/ KU380/ LGCE110/ KP105/ KP108/ KP115 |
| K-KU250 | KU250 | 670 | KU250A/ LGLP-531A/ KU250/ KG280/ KD876 |
| K-KU990 | KU990 | 870 | KU990A/ LGLP-580A/ CU915VU/ CU920/ KC910/ KB770/ KE998/ KU800/ KU990/ KW838 |
| K-KX156 | KX156 | 620 | KX156A/ LGLP-A830C/ KX156/ KX126/ SV300 |
| K-V9000 | V9000 | 870 | V9000A |
| K-C630 | C630 | 1050 | C630A/ LGLP-A850/ C600/ C610/ C620/ C630/ C650/ C670/ C680/ C686/ C810/ C820/ C280/ 3050/ KG118 |
| K-G210 | G210 | 600 | G210A/ BSL-59G/ LGG210/ G672/ G932/ G920/ L3100/ F12/ F9300/ LG3300/ LG3310/ M440 |
| K-U8120 | U8120 | 820 | U8120A/ BSL-41G/ LG8000/ LG8360/ LG8360C/ U8110/ U8120/ U8130/ U8138/ U8380/ V9000 |
| SANSUNG手机电池/SANSUNG Mobile Phone Batteries | |||
| MAXTAR Model | Model | Capability | Applicable Phone model |
| K-BST5268BC | BST5268BC | 700 | N97mini/N8 |
| K-BST4048BE | BST4048BE | 700 | D828A/ E239/ D820/ D828/ P300/ P308/ P520/ Z510/ Z518 |
| K-AB394635CE | AB394635CE | 580 | D848A/ AB394635CE/ D848/ M359 |
| K-AB553850DC | AB553850DC | 1070 | D888A/ D880/ D888/ D988/ W599/ W618/ W619/ W629 |
| K-AB503442CE | AB503442CE | 770 | D908A/ D900/ D908I/ E488/ E498/ E690/ E780/ E788/ M359 |
| K-AB483640CC | AB483640CC | 650 | E208A/ AB483640CC/ E208/ S259/ |
| K-AB483640BE | AB483640BE | 800 | E398A/ AB483640BE/ E398/ J618 |
| K-AB503442BE | AB503442BE | 800 | E578A/ AB503442BE/ E570/ E578/ J700/ J708/ T509 |
| K-BS403450SE | BS403450SE | 850 | E590A/ AB403450BE/ E590/ E598/ D610/ D618/ F678/ F679/ M3510 |
| K-AB493640CE | AB493640CE | 620 | E838A/ E838/ S730/ S738/ E830/ S730I/ |
| K-AB503445BE | AB503445BE | 800 | E898A/ E898/ E890/ P409/ T409 |
| K-AB533640CE | AB533640CE | 500 | F330A/ F330/ F338/ F490/ J408 |
| K-AB563840CE | AB563840CE | 730 | F700A/ F700/ F708/ M800/ M8800/ M8800C |
| K-AB503445CE | AB503445CE | 500 | Z540A/ Z170/ Z238/ Z540/ Z548/ T629/ P520/ P528/ 804SS/ D807/ |
| K-AB533640AA | AB533640AA | 700 | G600A/ F268/ F330/ F338/ F490/ F498/ F669/ G400/ G408/ G508E/ G600/ G608/ J400/ J408/ J630/ J638/ S3600/ S3600C |
| K-AB603443CE | AB603443CE | 960 | G800A/ G800/ F488E/ G800/ G808/ G808E/ L870/ L878E/ U940/ U948/ W159 |
| K-AB514757BC | AB514757BC | 950 | i550A/ I550W/ I558/ I688/ I8510C/ D780/ D788/ G810/ G818E/ W699/ C3610C |
| K-AB813851CA | AB813851CA | 1500 | i617A/ I617 |
| K-AB663450CC | AB663450CC | 920 | i718A/ I718/ I718+/ I710/ I600/ I607/ I608/ I708 |
| K-AB514757BC | AB514757BC | 950 | i728A/ I728/ I740/ |
| K-AB823450CE | AB823450CE | 1150 | i780A/ I780/ I788/ |
| K-AB414757BC | AB414757BC | 1000 | i859/ i859A |
| K-AB653850CC | AB653850CC | 1200 | i900A/ I900/ I908/ I908E |
| K-AB563840DC | AB563840DC | 700 | L288A/ SL-L288A/ L288/ |
| K-AB553443DC | AB553443DC | 800 | L768A/ SL-L768A/ L760/ L768 |
| K-AB483640BC | AB483640BC | 800 | M608A/ SL-M608A/ E740/ E748 /F110/ F118/ F339/ G618/ J218/ J600/ J608/ J610/ J618/ J758/ L600/ L608/ M608/ M618/ T339 |
| K-AB553443CE | AB553443CE | 800 | U708A/ F490/ U708/ U700/ Z720/ Z728/ Z370/ Z378/ Z560/ Z568 |
| K-AB463651BC | AB463651BC | 850 | W559/ B108/ F278/ F400/ F408/ J800/ J808/ L700/ L708/ L708E/ T739/ ZV60/ M7500/ M7600/ S7220/ L700/ F270/ S3830/ S3830U |
| K-AB553446AC | AB553446AC | 770 | W569A/ W569/ A767/ F480/ F488/ L878/ M110/ W509/ I620/ L258/ 920SC/ |
| K-AB394235CC | AB394235CC | 600 | X828A/ D830/ D838/ E840/ E848/ F589/ F639/ U100/ U108/ U308/ U600/ U608/ X820/ X828 |
| K-AB633039CE | AB633039CE | 670 | Z248B /E950/ E958/ F309/ F609/ J208/ J758/ L168/ L170/ S659/ S7330/ U800/ U808/ U808E/ U900/ U908/ Z240/ Z248/ |
| K-AB475350CE | AB475350CE | 1000 | i560/I560 |
| HTC手机电池/ HTC Mobile Phone Batteries | |||
| KAYO Model | Model | Capability | Applicable Phone model |
| K-C750 | C750 | 770 | C750 /PHOE100/ HTCS750/ T-MOBILESHADOW |
| K-C858 | C858 | 970 | C858/ C800/ HTC4350/ HTCTYTN/ O2XDATERRA |
| K-D810 | D810 | 1200 | D810/ E616/ CHT9110/ P3600 /P3600I /VX6800 |
| K-S1 | S1 | 1070 | S1/ S500 /S505/ S700/ P3450/ HTCTOUCH/ VX690 |
| K-P3700 | P3700 | 870 | P3700/ HTCDIAMOND/ 钻石/ P3702/ S900 |
| K-U1000 | U1000 | 2100 | U1000/ HTCX7500/ HTCX7510/ HTCADVANTAGE/ 7500/7501 |
| K-P860 | P860 | 1200 | P860A/ POLA160/ P860/ P863/ HTCP3650/ HTCP3651 |
| K-P800 | P800 | 1120 | P800A/ ARTE160/ HTC3300/ D802/ D805/ P3300/ P800/ P800W/ M700 |
| K-696 | 696 | 1150 | PH17B/ 696/ 696I/ 699/ O2XDALL/ XDALLI/ QTEK2020/ T-MOBLLEMDALL/ L-MATEPOCKETPC/ I-MATEPDA2 |
| K-565 | 565 | 1070 | 565/ 310/ 566/ 568/ 575/ 585/ 586/ 595/ 596/ C500 /C550/ C577/ C600/ P660/ P3470/ SPVC500/ SPVC550/ HTCFEELER/ HTCSONATA/ HTCAMADEUS/I-MATESP3/ QTEK8020/ 8300/ 8310/ O2XLL/ HTCMTEOR/ C600/ QTEK8100/ XPHONELL/ P660/ P3470/ VIVA/ T2222 |
| K-818 | 818 | 1350 | 818/ 828/ 830/ 818PRO/ 828+/ S110/ S200/ hp6515 |
| K-838 | 838 | 1200 | 838 /P802 /QTEK9100/ O2XDAMINIS/ D600/ WLZA100/ E806C/ M700/ WIZA160 |
| K-9000 | 9000 | 1350 | 9000/ DPDCHT9000/ D9000/ HTC-TYNY/ I-MATEJASJAM/ HTC-TYTN/ HTC8525/ HTCAPACHE/ AUDIOVOXPPC-6700/ HTC6800 |
| K-9000II | 9000II | 1350 | 9000II/ CHT9000II/ CHTTYTNII/ P4550/ P80 |
| K-P5520 | P5520 | 1000 | P5520A/ NIKI160/ P5500/ P5520/ TOUCHDUAL/ S600 |
| Sony Ericsson 手机电池/Sony Ericsson Mobile Phone Batteries | |||
| MAXTAR Model | Model | Capability | Applicable Phone model |
| K-BST-42 | BST-42 | 950 | J132/J132A/J132 |
| K-BST-33 | BST-33 | 900 | K800/ K810/ K818/ M600/ M608/ P1C/ P990/ T700/ V800/ V802/ W300/ W302/ W595C /W610 /W660 /W715 /W830 /W850 /W880 /W888 /W890 /W898 /W900I /W950/ W958/ W960I/ Z530/ Z610/ Z780/ Z800C |
| K-BST-40 | BST-40 | 1050 | P1CA/P1C/P700I |
| K-BST-27 | BST-27 | 850 | Z608A/ Z608 /Z600 /S700 /S700I /S700C/ |
| K-BST-36 | BST-36 | 700 | J300c/ J300cA/ J300C/ K310/ K510/ T258/ W200C/ Z310/ Z320/ Z550/ Z558 |
| K-BST-37 | BST-37 | 900 | K750+/ K750A+/ D750I/ J100/ J110/ J120/ J220/ J230/ K200/ K220/ K608/ K600C / K610C/ K618/ K750C/ K758C/ S600C/ V600/ W350/ W550C/ W550I/ W600C/ W700/ W710C/ W800C/ W810/ Z300/ Z520C/ Z710/ Z750/ |
| K-BST-39 | BST-39 | 850 | W910IA/ C902C/ G702/ R300/ W380C/ W908/ W910I/ Z555I/ T707 |
| K-BST-38 | BST-38 | 750 | S500cA/ C902/ C905/ K770/ K858/ K850/ R300I/ R306C/ S302C/ S500C/ S500I/ S550/ T303C/ T650I/ T658/ W580C/ W580I/ W760C/ W902/ W980/ W995/ Z770I/ C510 |
| K-BST-26 | BST-26 | 670 | T102A/ T100/ T102/ T105/ T106 |
| K-BST-35 | BST-35 | 700 | T202A/T200/T202 |
| K-BST-30 | BST-30 | 700 | T238A/ F500/ J200/ J210/ K300/ K500/ K506/ K508/ K700C/ T220/ T230/ T238/ T290/ Z208/ Z500 |
| K-BST-22 | BST-22 | 620 | T312A/ T300/ T310/ T312/ T316 |
| K-BST-25 | BST-25 | 1150 | T618A /T600 /T610/ T620/ T630 /T608 /T618 /T628/ T638 |
| K-BST-41 | BST-41 | 1300 | X1A/X1 |
| Motorola手机电池/Motorola Mobile Phone Batteries | |||
| MAXTAR Model | Model | Capability | Applicable Phone model |
| K-V360 | V360 | 850 | V360A/ BT50/ BT60/ BQ50/ A1200/ A1200E/ A1200R/ A1208/ A732/ A810/ C168/ C168I/ E1070/ E2/ E770/ E9/ K3/ Q8/ Q9/ V1050/ V191/ V360/ VE538/ W156/ W170/ W205/ W206/ W208/ W210/ W218/ W220/ W230/ W355/ W360/ W371/ W375/ W388/ W510/ |
| K-V3c | V3C | 820 | V3cA/ BR50/ V3/ V3C/ V3L/ V3IE/ U6/ MS500 |
| K-V6 | V6 | 1070 | V6A/ BZ60/ PEBLU3/ V6/ MAXXV3/ MAXXV6/ |
| K-V70 | V70 | 420 | V70A/SNN5650A/V70 |
| K-V750 | V750 | 970 | V750A/CHNN4529A/V750 |
| K-V8088 | V8088 | 620 | V8088A/ AANN4011A/ V8088/ P7689/ V51/ T250 |
| K-V80 | V80 | 770 | V80A/ SNN5614B/ V80/ A668 |
| K-V8 | V8 | 700 | V8A/ BX40/ V8/ U8/ U9/ V9/ V9M |
| K-V998 | V998 | 870 | V998A/ SNN495A/ V998/ L2000/ T189/ 2088/ 3688 |
| K-V9 | V9 | 850 | V9A/BX50/V9/V9M/ZN5 |
| K-E380 | E380 | 500 | E380A/AANN4204A/E380 |
| K-E398 | E398 | 1000 | E398A/ SNN5699A/ E398ROKRE1/ E369 |
| K-E6 | E6 | 970 | E6A/ BC70/ BK70/ A1800/ E6/ E6E/ T180/ Z8/ Z9/ Z10/ ADRENTUREV750 |
| K-F3 | F3 | 620 | F3A/BD50/F3 |
| K-I830 | I830 | 500 | I830A/1830 |
| K-L6 | L6 | 670 | L6A/ BC50/ BC60/ BK60/ A1600/ C257/ C261/ E6/ E8/ K1/ K1M/ K2/L2/A1600/C257/C261/E8/EM30/K1/ K1M/ K2/ L2/ L6/ L6i/ L7/ L7C/ L7E/ L71/ L72/ L8/ L9/ MS900/ U6C/ V3X/ Z1/ Z3/ Z6/ Z6W/ ZN200/ |
| K-MPX220 | MPX220 | 920 | MPX220A/ SNN5747A/ MPX220 |
| K-Q8 | Q8 | 1100 | Q8A/ BT60/ Q8/ Q9/ L800T |
| K-T720 | T720 | 770 | T720A/ SNN5585B/ T720/ T720I/ T725 |
| K-V290 | V290 | 670 | V290A/ SNN5667A/ V295/ V290/ V291 |
| K-V303 | V303 | 520 | V303A/ SNN5704C/ V303/ V300 |
| K-X200 | X200 | 550 | X200A/SNN5681A/MPX200 |
| K-A1000 | A1000 | 1700 | A1000A/SNN5697A/A1000 |
| K-L7 | L7 | 670 | l6A/ BC50 /BC60/ BK60/ A1600/ C257/ C261/ E6/ E8/ K1/ K1M/ K2/ L2/ A1600/ C257/ C261/ E8/ EM30/ K1/ K1M/ K2/ L2/ l6/ l6i/ L7/ L7C/ L7E/ L71/ L72/ L8/ L9/ MS900/ U6C/ V3X/ Z1/ Z3/ Z6/ Z6W/ ZN200 |
| K-A760 | A760 | 1070 | A760A/ SNN5683/ A630/ A728/ A760/ A768/ A780/ E680/ E680I/ E680G/ V300/ V400/ V500/ V501/ V525/ V545/ V600/ V620/ V635/ |
| K-A780 | A780 | 820 | A780A/ A630/ A728/ A760/ A768/ A780/ E680/ E680I/ E680G/ V300/ V400/ V500/ V501/ V525/ V545/ V600/ V620/ V635 |
| K-A835 | A835 | 620 | A835A/ A835/ A920/ A925/ E925 |
| K-A860 | A860 | 620 | A860A/SNN569A/A860 |
| K-C115 | C115 | 1020 | C115A/ SNN5749A/ C115/ C117/ C118/ C119/ C139/ C155/ C157/ W150I /W200/ V171/ |
| K-C200 | C200 | 670 | C200A/SNN5678A/C200/C201 |
| K-C289 | C289 | 500 | C289A/AANN4153A/C289/C268 |
| K-C300 | C300 | 720 | C300A/SNN5661A/C300 |
| K-C333F | C333F | 600 | C333FF/C330/C333/C331/C332 |
| K-C350 | C350 | 770 | C350A/ AANN41210B/ C266/ C350/ C359/ C450/ V150/ V220/ V226 |
| K-C375 | C375 | 920 | C375A/ AANN4259A/ C260/ C375/ C381/ C550/ C650/ V180/ V188 |
| K-E360 | E360 | 670 | E360/SNN5646A/E360 |
| K-C975 | C975 | 800 | C975A/ SNN5743A/ A732/ C975/ C305/ C168/ C362/ C363/ C980/ E1000/ V191/ V320/ V975/ V980 |
| K-E365 | E365 | 670 | E365A/SNN5480A/E365 |
| K-VE75 | VE75 | 900 | VE75 |
| SHARP手机电池/SHARP Mobile Phone Batteries | |||
| MAXTAR Model | Model | Capability | Applicable Phone model |
| K-705 | 705 | 650 | 705/ 705A/ 705SH/ 920SH/ SX633 |
| K-GX1 | GX1 | 820 | GX1A/ DX10/ GX1/ GX10/ GX10N/ GX12/ GX198/ GX20/ GX22 |
| K-GX30 | GX30 | 820 | GX30A/ XN-1BT30/ GX15/ GX20/ 22/ 25/ 293/ GX30/ 31/ 32/ GZ100/ 200/ TM150 |
| K-SH9010C | SH9010C | 750 | SH9010CA/ SHBBG1/ 920SH/ SH9010C/ SX862 |
| K-SH905I | SH905I | 1350 | SH905iA/SH14/SH905 |
| K-SH906I | SH906I | 700 | SH906iA/SH17/SH906 |
| K-SX813 | SX813 | 770 | SX813A/ SHBW01/ SX813/ V801SH/ V802SH/ V902SH |
| K-SX833 | SX833 | 820 | SX833A/ SHBAA1/ SX313/ SX833/ V703SH/ V903SH |
| K-TM100 | TM100 | 500 | TM100A/CE-BL100/TM100 |
| K-V904 | V904 | 500 | V904A/V904/904SH |
| K-SH9020 | SH9020 | 750 | SHBBV1/ 923SH/ 923SH/ SH923/ SH9020C/ SH9020/ 923 |
| K-6010C | 6010C | 600 | 6010C/ SH6018C/ SH8010C/ T825 |
| Panasonic手机电池/Panasonic Mobile Phone Batteries | |||
| MAXTAR Model | Model | Capability | Applicable Phone model |
| K-SA6 | SA6 | 940 | SA6A/ EB-BS002/ SA6/ SA7/ MX6/ MX7 |
| K-VS3 | VS3 | 700 | VS3A/ EB-BS001CN/ VS3/ VS2/ VS6/ VS7 |
| K-X66 | X66 | 450 | X66A/ EB-BSX66CNS/ SL-X66A/ X66 |
| K-X300 | X300 | 600 | X300A/ EB-BSA10CN/ X300/ A100 |
| K-X200 | X200 | 400 | X200A/ BSX400CN/ X200/ X400/ A500 |
| K-X77 | X77 | 500 | X77/ EB-BSX77CNK/ SL-X77A/ X77 |
| K-X700 | X700 | 820 | X700 |
| K-A210 | A210 | 520 | A210A/EB-BSA210CN/A210/SC3 |
| K-G50 | G50 | 700 | G50B/ EB-BSG50CNS/ SL-G50B/ G50/ G51 |
| K-G60 | G60 | 700 | G60A/EB-BSG60CN/G60 |
| K-G70 | G70 | 550 | G70A/EB-BSG70CN/G70 |
| K-GD52 | GD52 | 500 | GD52A/EB-BSD52CN/GD52 |
| K-GD55 | GD55 | 700 | GD55A/ EB-BSD55CNS/ SL-GD55A/ GD55 |
| K-GD68 | GD68 | 800 | GD68A/EB-BSD68/GD68/GD67 |
| K-GD75 | GD75 | 700 | GD75A/EB-BSD75CNS/GD75 |
| K-GD85 | GD85 | 1000 | GD85A/ EB-BSD85CNS/ SL-GD85A/ GD85/ GD95/ GD98/ GD96 |
| K-GD88 | GD88 | 1270 | GD88B/ EB-BSD88S/ SL-GD88B/ GD88/ GD86 |
| K-GD90 | GD90 | 700 | GD90B/ EB-BSD90CNG/ SL-GD90B/ GD90 |
| K-GD92 | GD92 | 700 | GD92A/ EB-BSD92T/ SL-GD92A/ GD92/ GD80 |
| K-GD93 | GD93 | 500 | GD93A/ EB-BSD93/ SL-GD93A/ GD93 |
| K-X800 | X800 | 620 | X800A/EB-BSX800 |
| K-X88 | X88 | 550 | X88B/ EB-BSX88CNT/ SL-X88B/ X88/ X11/ X70 |
| PHILIPS手机电池/PHILIPS Mobile Phone Batteries | |||
| MAXTAR Model | Model | Capability | Applicable Phone model |
| K-9@9S | 9@9S | 600 | 9@9sA/ A20TCQ/ 0ZC/ 9@9S |
| K-9@9T | 9@9T | 670 | 9@9tA/ A23ZCM/ COP/ 9@9T/ CECT608 |
| K-9@9U | 9@9U | 700 | 9@9uA/ AB1050QWM/ 9@9U/ 9A9U |
| K-9@9V | 9@9V | 500 | 9@9vA/ AB0890DWM/ 9@9V |
| K-9@9W | 9@9W | 550 | 9@9WA/ AB0920AWM/ 9@9W/ 9A9W |
| K-9@9Z | 9@9Z | 700 | 9@9ZA/ AB0900AWM/ 9@9Z/ 692 |
| K-960 | 960 | 700 | 960A/ A23VCA/ COP/ 960 |
| K-M600 | M600 | 500 | M600/AB1100AWM |
| K-P120 | P120 | 700 | P120A/A20EAD/02C |
| K-P392 | P392 | 500 | P392A/ABO980BWM/P392 |
| K-298 | 298 | 500 | 298A/AB0600AWM/298 |
| K-292 | 292 | 550 | 292A/ AB0680WCN/ 292/ 292LB-L |
| K-330 | 330 | 650 | 330A/A20HA102C/330/桑达X505 |
| K-350 | 350 | 1270 | 350A/ A20KAY/ OZP/ 350/ 355/ 530/ 535/ 750/ 755/ 海尔V100/ V190 |
| K-362 | 362 | 800 | 362A/A20HB0102P/362 |
| K-390 | 390 | 580 | 390A/A20GDD/0ZC |
| K-580 | 580 | 620 | 580A/ A20JCS/ 0ZC/ 580/ CECT584 |
| K-588 | 588 | 500 | 588A/A20FCN/0ZC/588/ |
| K-639 | 639 | 600 | 639A/ A20HBD/ 0ZC/ 636/ 639/ 855/ 859/ S636/ 桑达X505/ 西门子SF65 |
| K-655 | 655 | 550 | 655A/A20KBX102C/655 |
| K-680 | 680 | 820 | 680A/A20LCL/LZP/680 |
| K-692 | 692 | 700 | 692A/AB0900AWM/692 |
| K-699 | 699 | 520 | 699A/AB0800AWM/699 |
| K-760 | 760 | 760 | 760A/A20KBX102C/760 |
| K-P399 | P399 | 600 | P399A/P399/S700/S928 |
| K-P568 | P568 | 820 | P568A/A20SBV102C/P568 |
| K-S220 | S220 | 970 | S220A/ A20VCW/ 0ZC/ S220/ Y200A/ Y200/ S200/ S65 |
| K-S660 | S660 | 1120 | S660A/ S660/ 桑菲S660/ 桑菲Y500 |
| K-768 | 768 | 1070 | 768A/A20TCH/0ZP/768 |
| K-9@9r | 9@9r | 820 | 9@9rA/ A20XDB/ 0ZC/ 9@9R/X600 |
| K-9@9q | 9@9q | 500 | 9@9qA/AB0891CWM/9@9Q |
| K-9@9m | 9@9m | 700 | 9@9mA/A20ZCV/0ZC/9A9M |
| K-9@9k | 9@9k | 1020 | 9@9kA/AB1850AWM/9@9K/X500 |
| K-9@9f | 9@9f | 670 | 9@9fA/A20TCX/0ZC/9@9F/9@9G |
| K-9@98 | 9@98 | 820 | 9@98A/A20XBZ/0ZC/9@98 |
| K-9@9 | 9@9 | 820 | 9@9aA/A23ZCJ/COP/9@9A |
| K-9@9c | 9@9c | 1090 | 9@9cA/ A20WBJ/ 0ZC/ 9@9C/ 9@9I/ 9@9E |
| K-9@9d | 9@9d | 1040 | 9@9dA/A20ZCK/COP/9@9D |
| K-9@9h | 9@9h | 700 | 9@9hA/A20ZDD/OZC/9@9H |
| K-9@9++ | 9@9++ | 920 | 9@9++A/A20PAW/OZC |
| K-892 | 892 | 500 | 892A/ AB0910WM/ N7000/ 阿尔卡特680 |
| K-766 | 766 | 670 | 766A/A20MCC/OZC/766 |
| BlackBerry手机电池/ BlackBerry Mobile Phone Batteries | |||
| MAXTAR Model | Model | Capability | Applicable Phone model |
| K-C-M2 | C-M2 | 850 | C-M2 |
| K-C-S2 | C-S2 | 1000 | C-S2 |



分容测试
生产设备
研发设备
测试设备
生产组装