
微型投影仪把传统庞大的投影机精巧化、便携化、微小化、娱乐化、实用化,使投影技术更加贴近生活和娱乐,微型投影仪的市场越来越大,核心配件锂电池对该行业起极大的推动作用,我司微型投影仪电池以续航时间长、轻薄化、可以任意外壳装配、具有高规格安全保护性能和良好的充放电性能为优先考虑。
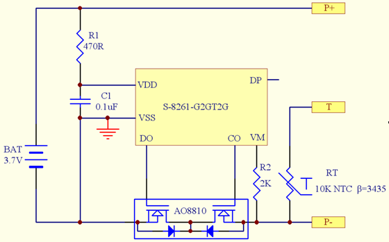
1)保护板(PCM):
主要是对可充电高容量电池组进行设计的保护线路,由于锂电池本身的化学特性,需要提供 过充、过放、短路、过流及过温等保护功能。
2)保护IC(Protection IC):
设计方案的主要保护功能芯片,对电芯进行过充、过放、过流、短路等功能的在线时时监测,使电芯在安全、稳定、高效的范围内工作。
3)热敏电阻(NTC):
主要针对二次保护功能设计。NTC热敏电阻具有过温保护,电池产品里的NTC由主机甄别可以防止电池不安全的高温不良的发生。
4)电芯:DF-666168 3500mAh/ 3.7V。
设计原理图
电芯图片:
尺寸:6.6*61*68mAh 3.7V 3500mAh
电芯倍率放电曲线图:



分容测试
生产设备
研发设备
测试设备
生产组装